Kenmore
Washer

Model #11047532600 Official Kenmore washer

Here are the diagrams and repair parts for Kenmore 11047532600 washer, as well as links to manuals and error code tables, if available.

There are a couple of ways to find the part or diagram you need:

  • Click a diagram to see the parts shown on that diagram.
  • In the search box below, enter all or part of the part number or the part’s name.

Not all parts are shown on the diagrams—those parts are labeled NI, for “not illustrated”.

We encourage you to save the model to your profile, so it’s easy to access parts and manuals for your appliance whenever you log in.

For DIY troubleshooting advice and repair guides, visit our repair help section.

Owner’s manual

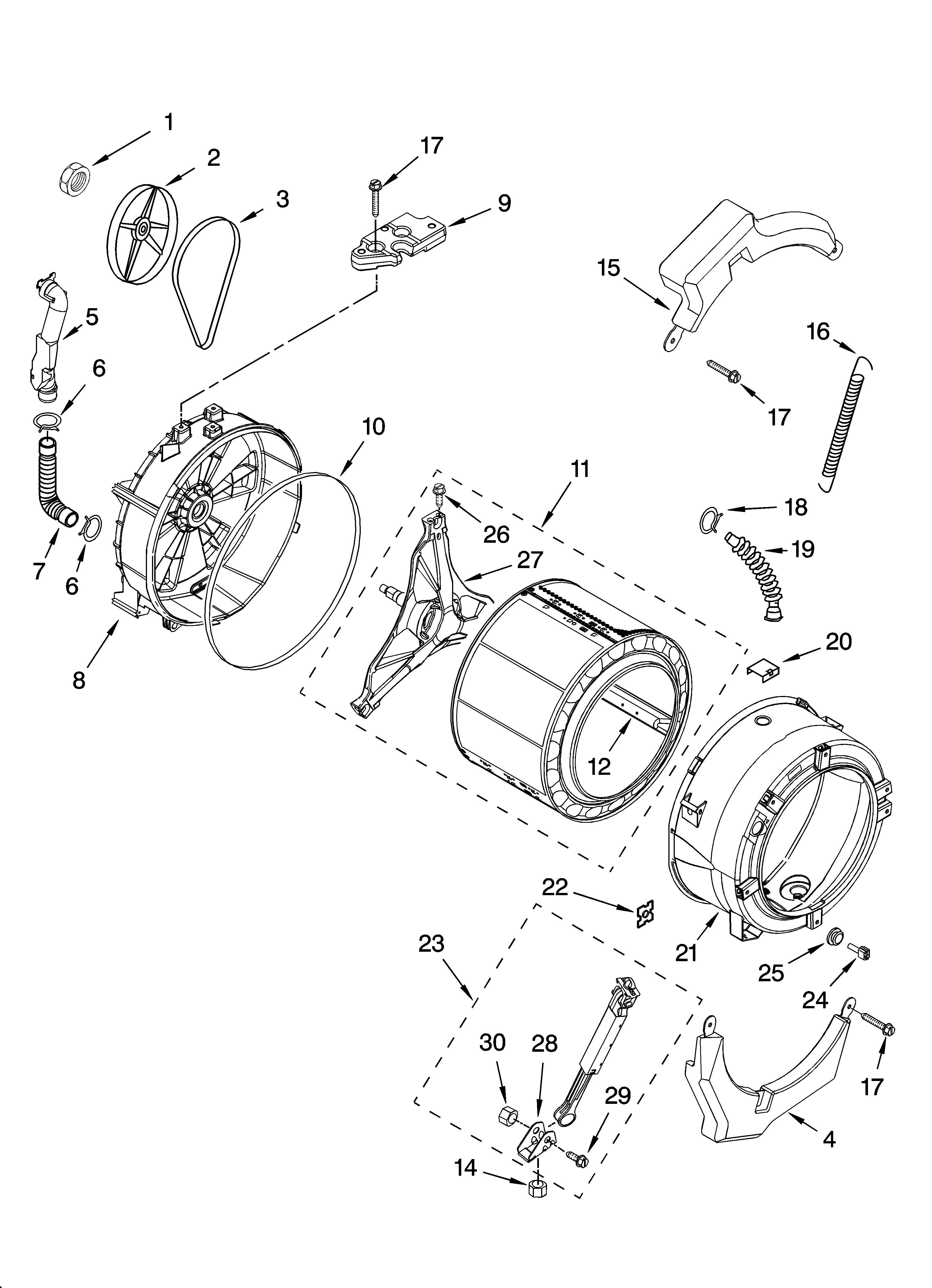
Showing 10 of 136 parts

Washer Door Boot#1

Door and latch parts Diagram

Washer door boot

Part #8540952
Replaced by #WPW10111435
?
Manufacturer substitution
This part replaces 8540952. Substitute parts can look different from the original.
BEST SELLER
In Stock
$145.60 | 
6% OFF 
Phone Price: $155.60
Appliance Spray Paint (White) (replaces 094566-64, 206923, 2780-0001, 4395978, 5303203125, 66208, 788343, 799343, 799433, 99343, A0050702, F94566-010, Y057937, Y350930)#NI

Tub and basket parts, optional parts (not included) Diagram

Washer Door Lock#3

Door and latch parts Diagram

Latch

Part #8540772
Replaced by #WPW10253483
?
Manufacturer substitution
This part replaces 8540772. Substitute parts can look different from the original.
BEST SELLER
In Stock
$106.71 | 
24% OFF 
MSRP: $140.00
Washer Cold/Hot Water Fill Hose, 5-ft#13A

Top and cabinet parts Diagram

Washer fill hose

Part #8571378
Replaced by #WP89503
?
Manufacturer substitution
This part replaces 8571378. Substitute parts can look different from the original.
BEST SELLER
In Stock
$14.49 | 
12% OFF 
Phone Price: $16.49
Appliance Hose Clamp#3

Dispenser parts Diagram

Clamp

Part #370450
Replaced by #WP596669
?
Manufacturer substitution
This part replaces 370450. Substitute parts can look different from the original.
BEST SELLER
This item is not returnable
In Stock
$4.37 | 
19% OFF 
Phone Price: $5.37
Washer Cold/Hot Water Fill Hose, 5-ft#13

Top and cabinet parts Diagram

Fill hose

Part #8571377
Replaced by #WP89503
?
Manufacturer substitution
This part replaces 8571377. Substitute parts can look different from the original.
BEST SELLER
In Stock
$14.49 | 
12% OFF 
Phone Price: $16.49
Washer Door Strike#5

Door and latch parts Diagram

Washer door strike

Part #8540221
Replaced by #WP8540221
?
Manufacturer substitution
This part replaces 8540221. Substitute parts can look different from the original.
BEST SELLER
This item is not returnable
In Stock
$12.69 | 
14% OFF 
Phone Price: $14.69
Washer Tub-to-Pump Hose#6

Pump and motor parts Diagram

Washer tub-to-pump hose

Part #8540012
Replaced by #W11366249
?
Manufacturer substitution
This part replaces 8540012. Substitute parts can look different from the original.
BEST SELLER
In Stock
$26.37 | 
16% OFF 
Phone Price: $31.37
Washer Water Temperature Sensor#24

Tub and basket parts, optional parts (not included) Diagram

Sensor-ntc

Part #8540226
Replaced by #WPW10467289
?
Manufacturer substitution
This part replaces 8540226. Substitute parts can look different from the original.
BEST SELLER
In Stock
$28.60 | 
20% OFF 
Was: $35.69
Washer Leveling Leg#6

Top and cabinet parts Diagram

Leveling foot

Part #389102
Replaced by #WPW10001130
?
Manufacturer substitution
This part replaces 389102. Substitute parts can look different from the original.
BEST SELLER
This item is not returnable
In Stock
$4.23 | 
19% OFF 
Phone Price: $5.23

Symptoms common to all washers

Choose a symptom to see related washer repairs.

Main causes: leaky water inlet valve, faulty water-level pressure switch, bad electronic control board
Main causes: lack of electrical power, wiring failure, bad power cord, electronic control board failure, bad user interface board
Main causes: water heater failure, bad water temperature switch, faulty control board, bad water valve, faulty water temperature sensor
Main causes: unbalanced load, loose spanner nut, worn drive block, broken shock absorber or suspension spring, debris in drain pump
Main causes: broken lid switch or lid lock, bad pressure switch, broken shifter assembly, faulty control system
Main causes: clogged drain hose, house drain clogged, bad drain pump, water-level pressure switch failure, bad control board or timer
Main causes: worn agitator dogs, bad clutch, broken motor coupler, shifter assembly failure, broken door lock, suspension component failure
Main causes: no water supply, bad water valves, water-level pressure switch failure, control system failure, bad door lock or lid switch
Main causes: bad lid switch or door lock, bad timer or electronic control board, wiring failure, bad water inlet valve assembly

Articles and videos common to all washers

Use the advice and tips in these articles and videos to get the most out of your washer.

January 3, 2022

Why is my washing machine leaking when not in use?

By Lyle Weischwill

Learn how to fix a washing machine leak

December 30, 2021

How to fix a washing machine

By Lyle Weischwill

Learn how to fix your broken washing machine

April 10, 2020

Cleaning your appliances after a drinking water advisory

By Julie Riebe

Find out how to clean and flush household appliances once a boil water advisory is lifted.