Sanyo
Digital Camcorder

Model #VPC-HD1010 Official Sanyo digital camcorder

Here are the diagrams and repair parts for Sanyo VPC-HD1010 digital camcorder, as well as links to manuals and error code tables, if available.

There are a couple of ways to find the part or diagram you need:

  • Click a diagram to see the parts shown on that diagram.
  • In the search box below, enter all or part of the part number or the part’s name.

Not all parts are shown on the diagrams—those parts are labeled NI, for “not illustrated”.

We encourage you to save the model to your profile, so it’s easy to access parts and manuals for your appliance whenever you log in.

For DIY troubleshooting advice and repair guides, visit our repair help section.

Owner’s manual

Showing 10 of 130 parts

Integrated Circuit#NI

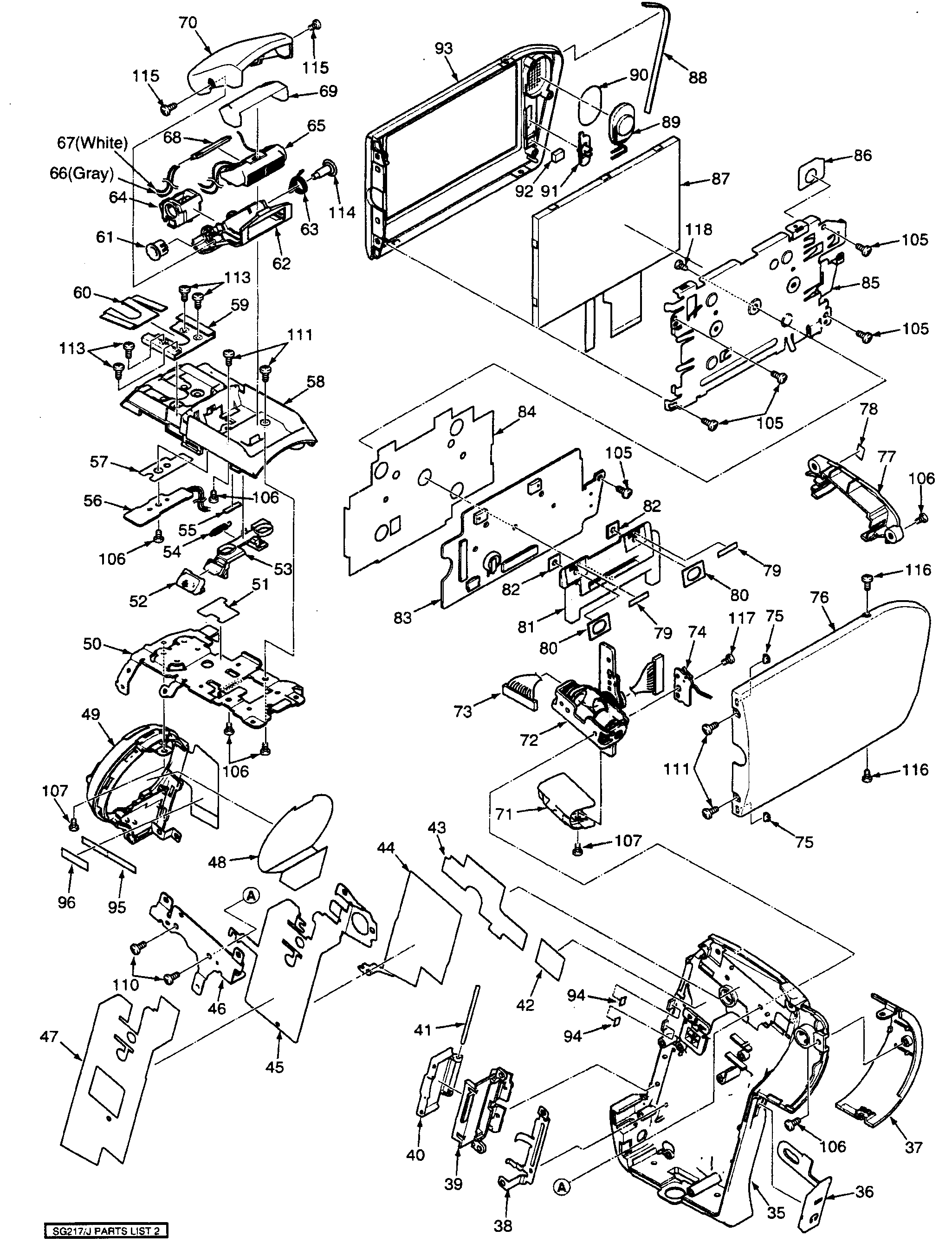
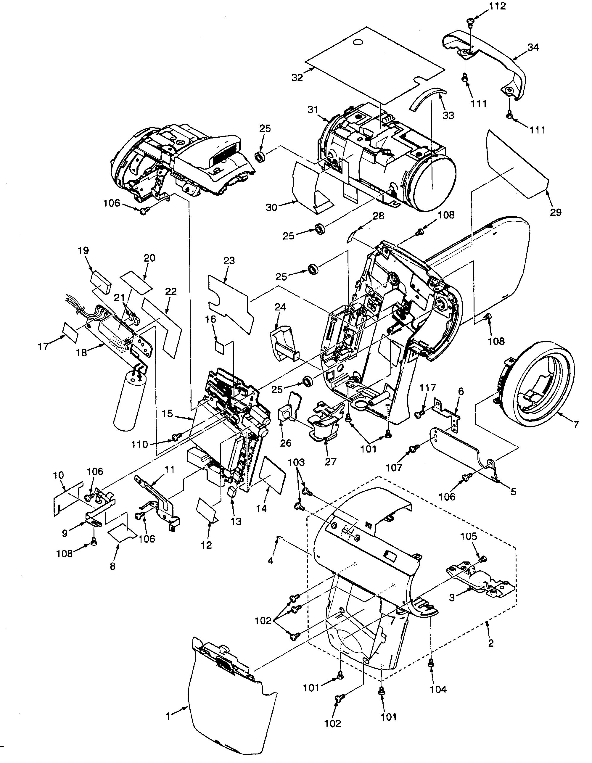
Cabinet 1 Diagram

Integrated circuit

Part #309-675-0101

The manufacturer no longer makes this part, and there's no substitute part

Wire Shield#73

Cabinet 2 Diagram

Wire shield

Part #636-109-9486

The manufacturer no longer makes this part, and there's no substitute part

JK181,JACK#NI

Cabinet 1 Diagram

Jk181,jack

Part #645-033-1428

The manufacturer no longer makes this part, and there's no substitute part

C1001,CAP#NI

Cabinet 1 Diagram

C1001,cap

Part #303-276-1307

The manufacturer no longer makes this part, and there's no substitute part

Cabinet Front#7

Cabinet 1 Diagram

Cabinet front

Part #636-115-3560

The manufacturer no longer makes this part, and there's no substitute part

S3502,SWITCH#NI

Cabinet 1 Diagram

S3502,switch

Part #645-092-3166

The manufacturer no longer makes this part, and there's no substitute part

Spring#54

Cabinet 2 Diagram

Spring

Part #636-089-4495

The manufacturer no longer makes this part, and there's no substitute part

PCB,TB-3#74

Cabinet 2 Diagram

Pcb,tb-3

Part #636-114-7231

The manufacturer no longer makes this part, and there's no substitute part

Ferrite Core#17

Accessories Diagram

Ferrite core

Part #645-095-3620

The manufacturer no longer makes this part, and there's no substitute part

L5011,INDUCTOR#NI

Cabinet 1 Diagram

L5011,inductor

Part #645-089-2523

The manufacturer no longer makes this part, and there's no substitute part