Craftsman
Circular Saw

Model #315271810 Official Craftsman cordless trim saw

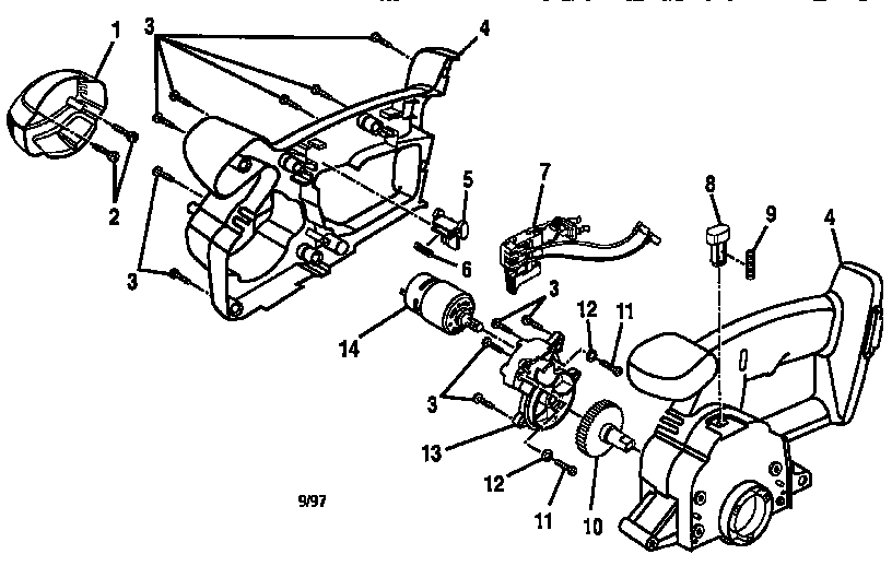
Here are the diagrams and repair parts for Craftsman 315271810 cordless trim saw, as well as links to manuals and error code tables, if available.

There are a couple of ways to find the part or diagram you need:

  • Click a diagram to see the parts shown on that diagram.
  • In the search box below, enter all or part of the part number or the part’s name.

Not all parts are shown on the diagrams—those parts are labeled NI, for “not illustrated”.

We encourage you to save the model to your profile, so it’s easy to access parts and manuals for your appliance whenever you log in.

For DIY troubleshooting advice and repair guides, visit our repair help section.

Owner’s manual

Showing 10 of 45 parts

Power Tool Bolt, M6 x 12#10

Unit parts Diagram

Bolt

Part #975550-000
Replaced by #660142001
?
Manufacturer substitution
This part replaces 975550-000. Substitute parts can look different from the original.
This item is not returnable
In Stock
$3.16
Circular Saw Edge Guide (replaces 975554-000)#28

Unit parts Diagram

Circular saw edge guide

Part #975554-000
Replaced by #975554000
?
Manufacturer substitution
This part replaces 975554-000. Substitute parts can look different from the original.
This item is not returnable
In Stock
$15.99 | 
11% OFF 
Phone Price: $17.99
Hex Nut#8

Unit parts Diagram

Hex nut

Part #975559-000

The manufacturer no longer makes this part, and there's no substitute part

Bumper#15

Unit parts Diagram

Bumper

Part #975542-000
Replaced by #5217802
?
Manufacturer substitution
This part replaces 975542-000. Substitute parts can look different from the original.
This item is not returnable
In Stock
$2.73
Screw#9

Unit parts Diagram

Screw

Part #975558-000

The manufacturer no longer makes this part, and there's no substitute part

Gear#10

Housing assembly Diagram

Gear

Part #975666-000

The manufacturer no longer makes this part, and there's no substitute part

Knob#4

Unit parts Diagram

Knob

Part #975548-000

The manufacturer no longer makes this part, and there's no substitute part

Button#5

Housing assembly Diagram

Button

Part #975669-000

The manufacturer no longer makes this part, and there's no substitute part

Guard#18

Unit parts Diagram

Guard

Part #975539-000

The manufacturer no longer makes this part, and there's no substitute part

Owner's Manual

#NI

All parts Diagram

Owner's manual

Part #972000-394

The manufacturer no longer makes this part, and there's no substitute part

Articles and videos for circular saws

June 29, 2022

Top questions about Sears and Sears PartsDirect

Lyle Weischwill

Get answers to frequently asked questions about Sears and Sears PartsDirect.