Craftsman
Circular Saw

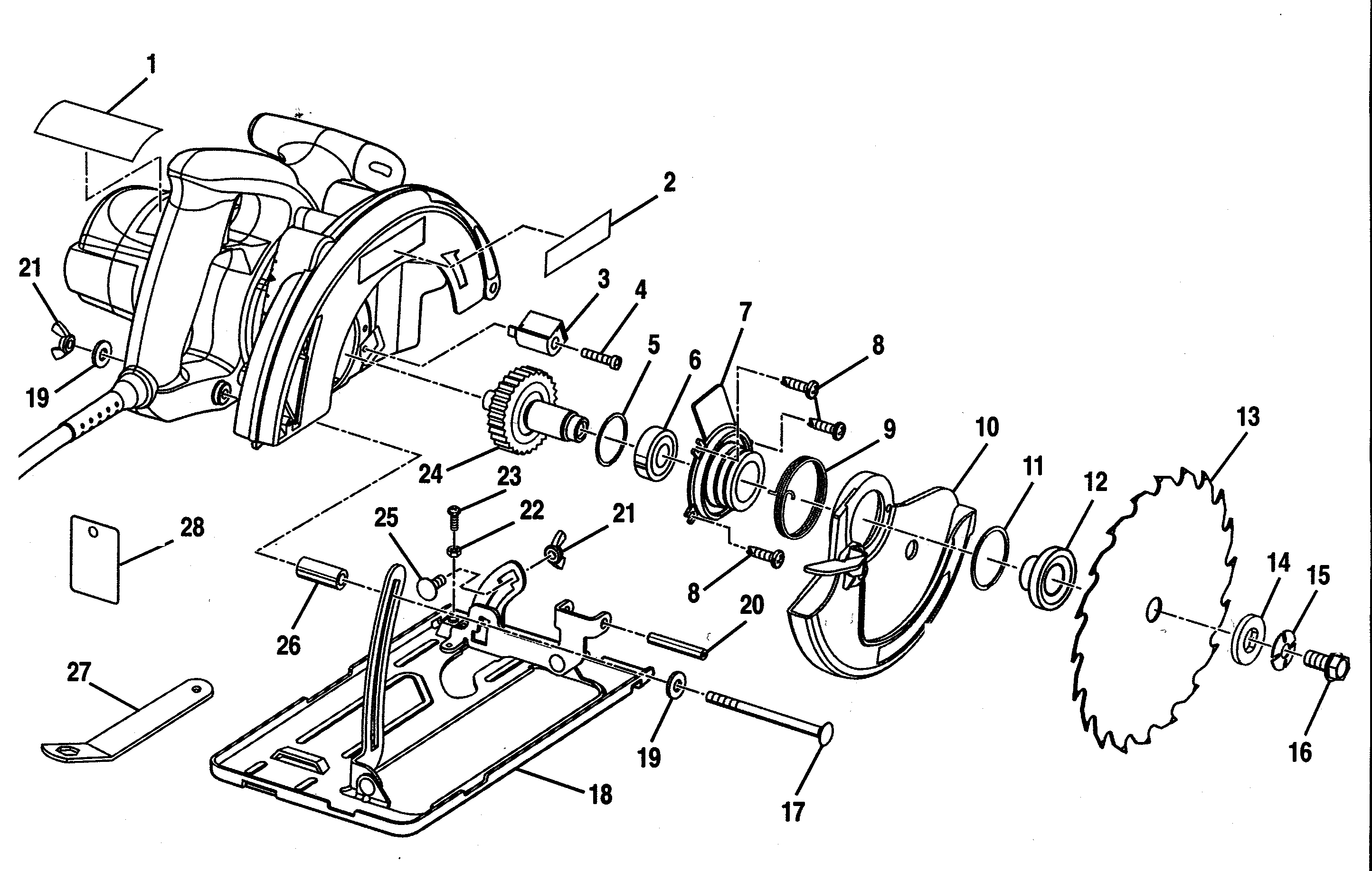
Model #315108410 Official Craftsman circular saw

Here are the diagrams and repair parts for Craftsman 315108410 circular saw, as well as links to manuals and error code tables, if available.

There are a couple of ways to find the part or diagram you need:

  • Click a diagram to see the parts shown on that diagram.
  • In the search box below, enter all or part of the part number or the part’s name.

Not all parts are shown on the diagrams—those parts are labeled NI, for “not illustrated”.

We encourage you to save the model to your profile, so it’s easy to access parts and manuals for your appliance whenever you log in.

For DIY troubleshooting advice and repair guides, visit our repair help section.

Owner’s manual

Showing 10 of 53 parts

Washer#15

Housing assy Diagram

Circular saw spring washer

Part #623547-002
Replaced by #680776001
?
Manufacturer substitution
This part replaces 623547-002. Substitute parts can look different from the original.
This item is not returnable
In Stock
$3.02
Circular Saw Gear Shaft Spring#8

Motor assy Diagram

Circular saw gear shaft spring

Part #621342-000
Replaced by #621342000
?
Manufacturer substitution
This part replaces 621342-000. Substitute parts can look different from the original.
This item is not returnable
In Stock
$3.16
Screw#8

Housing assy Diagram

Screw

Part #610122-003
Replaced by #610122003
?
Manufacturer substitution
This part replaces 610122-003. Substitute parts can look different from the original.
This item is not returnable
In Stock
$3.45
Ball Bearing#12

Motor assy Diagram

Ball bearing

Part #989919-004

The manufacturer no longer makes this part, and there's no substitute part

Screw 8pk#4

Housing assy Diagram

Screw 8pk

Part #982492-131

The manufacturer no longer makes this part, and there's no substitute part

608llt#15

Motor assy Diagram

608llt

Part #STD315485

The manufacturer no longer makes this part, and there's no substitute part

Brg 6003ll#6

Housing assy Diagram

Brg 6003ll

Part #STD315535

The manufacturer no longer makes this part, and there's no substitute part

Car Bolt#25

Housing assy Diagram

Car bolt

Part #621433-001

The manufacturer no longer makes this part, and there's no substitute part

Screw#23

Housing assy Diagram

Screw

Part #614658-010

The manufacturer no longer makes this part, and there's no substitute part

Nut#22

Housing assy Diagram

Nut

Part #706404-007

The manufacturer no longer makes this part, and there's no substitute part

Articles and videos for circular saws

June 29, 2022

Top questions about Sears and Sears PartsDirect

By Lyle Weischwill

Get answers to frequently asked questions about Sears and Sears PartsDirect.