Craftsman
Drill/Driver

Model #315114420 Official Craftsman drill/driver

Here are the diagrams and repair parts for Craftsman 315114420 drill/driver, as well as links to manuals and error code tables, if available.

There are a couple of ways to find the part or diagram you need:

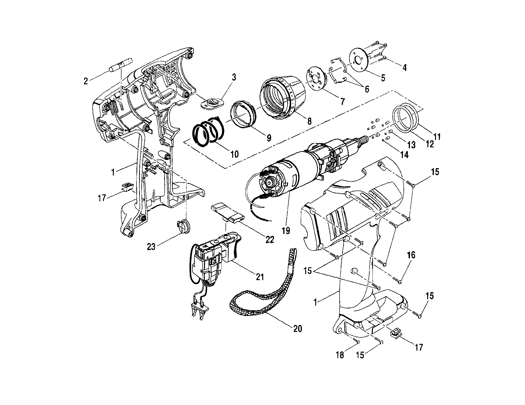
  • Click a diagram to see the parts shown on that diagram.
  • In the search box below, enter all or part of the part number or the part’s name.

Not all parts are shown on the diagrams—those parts are labeled NI, for “not illustrated”.

We encourage you to save the model to your profile, so it’s easy to access parts and manuals for your appliance whenever you log in.

For DIY troubleshooting advice and repair guides, visit our repair help section.

Owner’s manual

Showing 10 of 32 parts

Holder#7

Housing/motor Diagram

Holder

Part #540346001

The manufacturer no longer makes this part, and there's no substitute part

Ring#6

Housing/motor Diagram

Ring

Part #630992001
Replaced by #6399201
?
Manufacturer substitution
This part replaces 630992001. Substitute parts can look different from the original.
This item is not returnable
In Stock
$2.16
Rear Level#23

Housing/motor Diagram

Rear level

Part #300480003

The manufacturer no longer makes this part, and there's no substitute part

Drill Screw, M3 x 20#4

Housing/motor Diagram

Screw

Part #660203011
Replaced by #6620311
?
Manufacturer substitution
This part replaces 660203011. Substitute parts can look different from the original.
This item is not returnable
In Stock
$3.16
Mounting Plate#5

Housing/motor Diagram

Mounting plate

Part #630598001

The manufacturer no longer makes this part, and there's no substitute part

Washer#12

Housing/motor Diagram

Washer

Part #680380001

The manufacturer no longer makes this part, and there's no substitute part

Pin#13

Housing/motor Diagram

Pin

Part #680338002

The manufacturer no longer makes this part, and there's no substitute part

Power Tool Steel Ball#14

Housing/motor Diagram

Steel ball

Part #670219001
Replaced by #6721901
?
Manufacturer substitution
This part replaces 670219001. Substitute parts can look different from the original.
This item is not returnable
In Stock
$3.09
Bit Clip#17

Housing/motor Diagram

Bit clip

Part #630206001

The manufacturer no longer makes this part, and there's no substitute part

Sleeve#9

Housing/motor Diagram

Sleeve

Part #540372001

The manufacturer no longer makes this part, and there's no substitute part