Panasonic
Upright Vacuum

Model #MC-V7365 Official Panasonic vacuum cleaner

Here are the diagrams and repair parts for Panasonic MC-V7365 vacuum cleaner, as well as links to manuals and error code tables, if available.

There are a couple of ways to find the part or diagram you need:

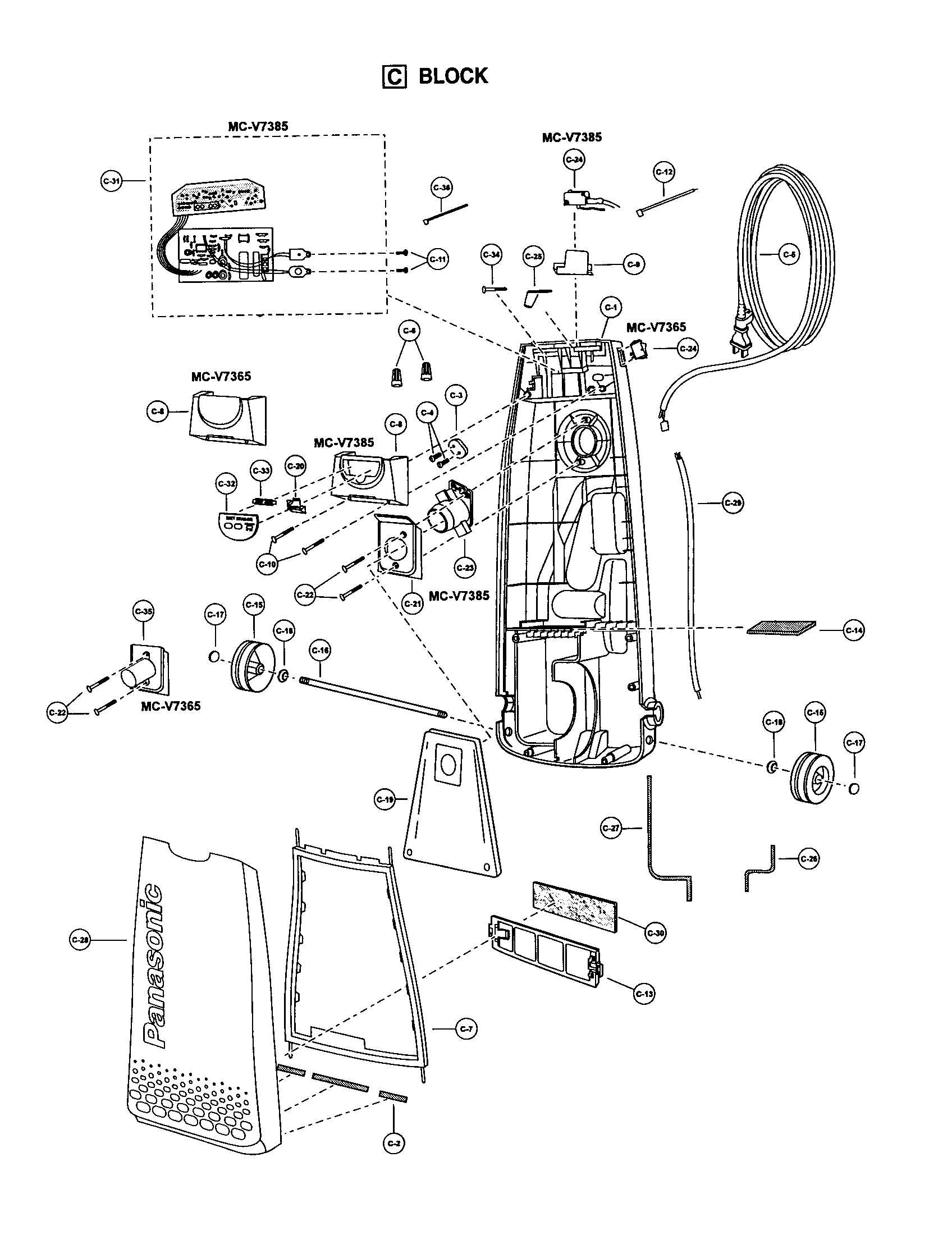
  • Click a diagram to see the parts shown on that diagram.
  • In the search box below, enter all or part of the part number or the part’s name.

Not all parts are shown on the diagrams—those parts are labeled NI, for “not illustrated”.

We encourage you to save the model to your profile, so it’s easy to access parts and manuals for your appliance whenever you log in.

For DIY troubleshooting advice and repair guides, visit our repair help section.

Showing 10 of 111 parts

Spring#D-14

Handle and rear dust compartment Diagram

Spring

Part #AC70KJMZ00
In Stock
$8.99
Handle#D-02A

Handle and rear dust compartment Diagram

Handle

Part #AC95BAFXZP01
In Stock
$94.49
Spring#A-27

Nozzle housing Diagram

Spring

Part #AC57AAFWZ00
In Stock
$44.49
Pedal#A-10

Nozzle housing Diagram

Pedal

Part #AMC47A-2V0U
In Stock
$8.99
Pedal#A-24

Nozzle housing Diagram

Pedal

Part #AC80AAFW200
In Stock
$24.99
Ring#D-19

Handle and rear dust compartment Diagram

Ring

Part #AC43PAFXZV07
In Stock
$7.99
Fan Motor#E-02

Motor case and motor Diagram

Fan motor

Part #AC92FAHWZ00
In Stock
$123.49
Cover#C-28

Body Diagram

Cover

Part #AC60KARMZBUF
In Stock
$65.99
Vacuum Switch#C-24

Body Diagram

Vacuum switch

Part #AC01EYVZV06
In Stock
$10.49
Wheel#A-29

Nozzle housing Diagram

Wheel

Part #AC90QNGZV06
In Stock
$19.99

Symptoms common to all vacuum cleaners

Choose a symptom to see related vacuum cleaner repairs.

Main causes: damaged vacuum hose, clogged motor air filter, bad suction motor
Main causes: broken drive belt, damaged brush roll, tripped brush roll motor overload, bad brush roll motor, wiring failure
Main causes: lack of power, bad power cord, drive motor failure, wiring failure
Main causes: weak suction motor, vacuum bag is full, clog in suction air path, dirty exhaust filter, leaky vacuum hose

Articles and videos common to all vacuum cleaners

Use the advice and tips in these articles and videos to get the most out of your vacuum.

June 29, 2022

Top questions about Sears and Sears PartsDirect

Lyle Weischwill

Get answers to frequently asked questions about Sears and Sears PartsDirect.

January 5, 2015

10 must-have tools for appliance repair

Lyle R. Weischwill

Come see which tools made our top 10 must-haves for DIY appliance repair.

July 1, 2013

Vacuum common questions

Lyle Weischwill

Find the answers to frequently asked questions about vacuum cleaners.