Frigidaire
Dehumidifier

Model #FDD25S1ENG13 Official Frigidaire room dehumidifier

Here are the diagrams and repair parts for Frigidaire FDD25S1ENG13 room dehumidifier, as well as links to manuals and error code tables, if available.

There are a couple of ways to find the part or diagram you need:

  • Click a diagram to see the parts shown on that diagram.
  • In the search box below, enter all or part of the part number or the part’s name.

Not all parts are shown on the diagrams—those parts are labeled NI, for “not illustrated”.

We encourage you to save the model to your profile, so it’s easy to access parts and manuals for your appliance whenever you log in.

For DIY troubleshooting advice and repair guides, visit our repair help section.

Owner’s manual

Showing 3 of 3 parts

Filter#1

Recommended spare parts Diagram

Filter

Part #5304467520

The manufacturer no longer makes this part, and there's no substitute part

Water Tank#2

Recommended spare parts Diagram

Water tank

Part #5304467521

The manufacturer no longer makes this part, and there's no substitute part

Caster,roller#3

Recommended spare parts Diagram

Caster,roller

Part #5304460489

The manufacturer no longer makes this part, and there's no substitute part

Symptoms common to all dehumidifiers

Choose a symptom to see related dehumidifier repairs.

Main causes: dehumidifier too small for the space, bad humidity sensor, faulty evaporator thermistor, low refrigerant, bad compressor
Main causes: lack of electrical power, wiring failure, electronic control board failure, user interface control failure
Main causes: collection bucket not installed correctly, cracked collection bucket, loose drain hose connection
Main causes: collection bucket not installed, collection bucket full of water
Main causes: room temperature below 65 degrees Fahrenheit, control system failure
Main causes: clogged drain hose, drain hose not properly connected
Main causes: weak or dead batteries, out of range, radio frequency interference
Main causes: dirty air filter, clogged grill, dehumidifier placed too close to the wall, dehumidifier too small for the space
Main causes: loose fan motor mounting screws, loose compressor mounting bracket screws, bad fan, faulty compressor

Repair guides common to all dehumidifiers

These step-by-step repair guides will help you safely fix what’s broken on your dehumidifier.

January 1, 2014
By Lyle Weischwill
How to replace a dehumidifier sensor assembly

If the humidifier sensor doesn’t properly detect humidity or evaporator temperature, install a new sensor assembly, following these steps.

Repair difficulty
Time required
 45 minutes or less
How to replace a dehumidifier user interface control board

If the dehumidifier doesn’t respond when you try to set it, follow these steps to replace it.

Repair difficulty
Time required
 30 minutes or less
How to replace a dehumidifier electronic control board

If the dehumidifier won’t power up because the control board has failed, use the steps in this repair guide to replace the electronic control board and fix your dehumidifier.

Repair difficulty
Time required
 45 minutes or less

Articles and videos common to all dehumidifiers

Use the advice and tips in these articles to get the most out of your dehumidifier.

August 18, 2021

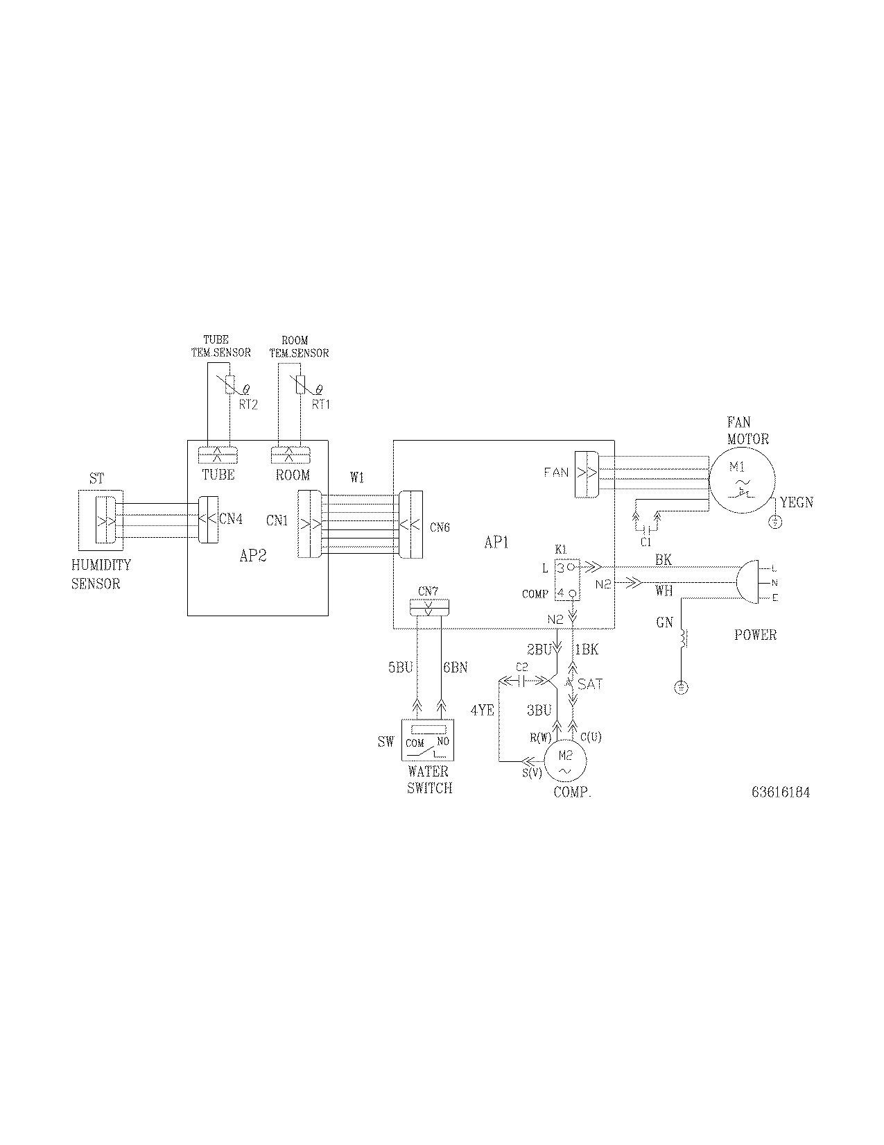
Using a wiring schematic to trace a current video

By Lyle Weischwill

Find out what’s wrong with your appliance by following a circuit.

January 6, 2015

How to stop dehumidifier leaks

By Lyle Weischwill

Here are some tips to stop a dehumidifier from leaking water.

December 16, 2014

How to clean a dehumidifier

By Lyle Weischwill

How to clean a dehumidifier for more efficient operation.